
空调冷冻站系统担负着整栋智能大厦个楼层个房间、办公室的制冷任务,并随着控制系统自动的调节控制,满足大厦内温度舒适性需求。
冷冻水系统包含冷冻水系统由冷水机组、冷冻水循环泵、分水器/集水器、差压旁路调节和空调末端等构成。
冷冻水循环系统原理是冷水机组所制成的冷冻水进入分水器,由分水器向各空调区域的新风机组、空调机组或风机盘管等空调末端设备,冷冻水与末端设备的空调系统进行水/气热交换、吸热升温后返回到集水器,再由冷冻水循环泵加压后进入冷水机组循环制冷,这样就实现了冷冻水的循环过程。通过冷冻水供回水温度、liuliang、压力检测和差压旁路调节、冷水机组运行台数、循环泵运行台数的监控,实现冷水(循环)系统的控制以满足空调末端设备对空调冷冻站冷冻水的需要,同时达到节约能源的目的。
冷却水循环系统原理是从冷水机组冷凝器出来的冷却水到冷却塔与空气进行换热,冷却下来的冷却水通过冷却水循环泵返回到冷水机组中循环。监控的目的主要是保证冷却塔风机和冷却水泵安全运行;确保制冷机冷凝器侧有足够的冷却水通过;根据室外气候情况及冷负荷调整冷却水运行工况,使冷却水温度保持在要求的范围内。
在冷水机组两侧,冷冻水供水管上和冷却水回水管上各设置一个电动蝶阀,用于当该台冷水机组停止运行时切断水路,以防水流短路。冷冻水回水管和冷却水供水管上各设置一个水流开关,监测管道的水流状态,保护冷水机组。
楼宇自控系统BAS通过设置在冷冻水管路上的传感器和冷冻泵电控箱的接口,实时监测并记录冷冻水系统中各设备的运行状态与系统运行参数。
根据冷水机组开启台数、冷却回水温度,冷却水泵开启台数来确定冷却塔的启停台数。根据冷却塔供回水总管温度差,确定冷却塔补水泵的启停及台数,同时根据冷却塔启停台数要求对冷却水路的蝶阀进行切换控制。根据冷却水供水和回水的温度控制冷却水热回收泵的启停。实时监测并记录冷却水系统中各设备的运行状态与系统运行参数。
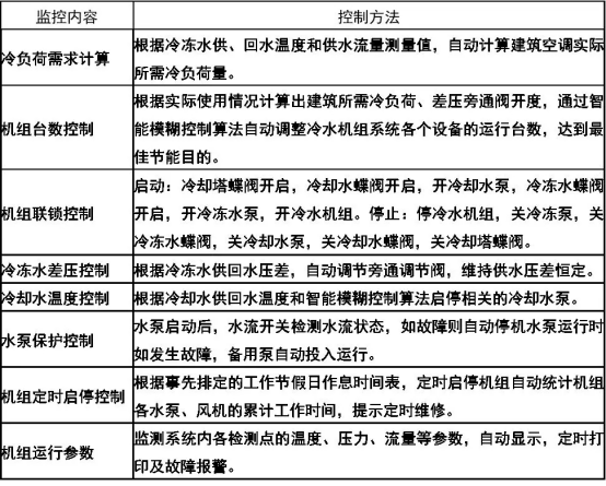
冷负荷需求计算:根据冷冻水供、回水温度和供水liuliang测量值,自动计算建筑空调实际所需冷负荷量。
机组台数控制:根据实际使用情况计算出建筑所需冷负荷、差压旁通阀开度,通过智能模糊控制算法自动调整冷水机组系统各个设备的运行台数,达到佳节能目的。
启动:冷却塔蝶阀开启,冷却水蝶阀开启,开冷却水泵,冷冻水蝶阀开启,开冷冻水泵,开冷水机组。
停止:停冷水机组,关冷冻泵,关冷冻水蝶阀,关冷却水泵,关冷却水蝶阀,关冷却塔蝶阀。
冷冻水差压控制:根据冷冻水供回水压差,自动调节旁通调节阀,维持供水压差恒定。
冷却水温度控制:根据冷却水供回水温度和智能模糊控制算法启停相关的冷却水泵。
水泵保护控制:水泵启动后,水流开关检测水流状态,如故障则自动停机水泵运行时如发生故障,备用泵自动投入运行。
机组定时启停控制:根据事先排定的工作节假日作息时间表,定时启停机组自动统计机组各水泵、风机的累计工作时间,提示定时维修。
机组运行参数:监测系统内各检测点的温度、压力、liuliang等参数,自动显示,定时打印及故障报警。

BA楼宇自控系统是一种将建筑物实行集中监视、管理和分散控制的建筑物管理与控制系统。
通过对变配电、照明、电梯、空调、供热、给排水等众多分散设备的运行、安全状况、能源使用状况及节能管理进行集中监控管理,优化设备的运行状态和时机,发挥设备整体的优势和潜力,tigao利用率,降低能源消耗,减低维护人员的劳动强度和工时,终降低设备的运行成本。
康沃思物联楼宇自控系统依托“VAI”强大的通讯和扩展功能,实现对第三方系统的快速整合,截止目前已经集成20个子系统。通过设置不同的策略组,灵活定义策略和情景模式,每日运维日程表一目了然。无需任何编程,任意拖动子系统,设置联动条件和动kaiyun开云网站作,实现对设备的任意协同,tisheng整体综合管理能力。

公司地址:江西省南昌市红谷滩区凤凰中大道926号中洋大厦写字楼2103室